Início
Aleatório
Mudanças recentes
Páginas especiais
Portal comunitário
Preferências
Sobre Micrologos Wiki
Termo de responsabilidade
Micrologos Wiki
Pesquisar
Menu do usuário
Entrar
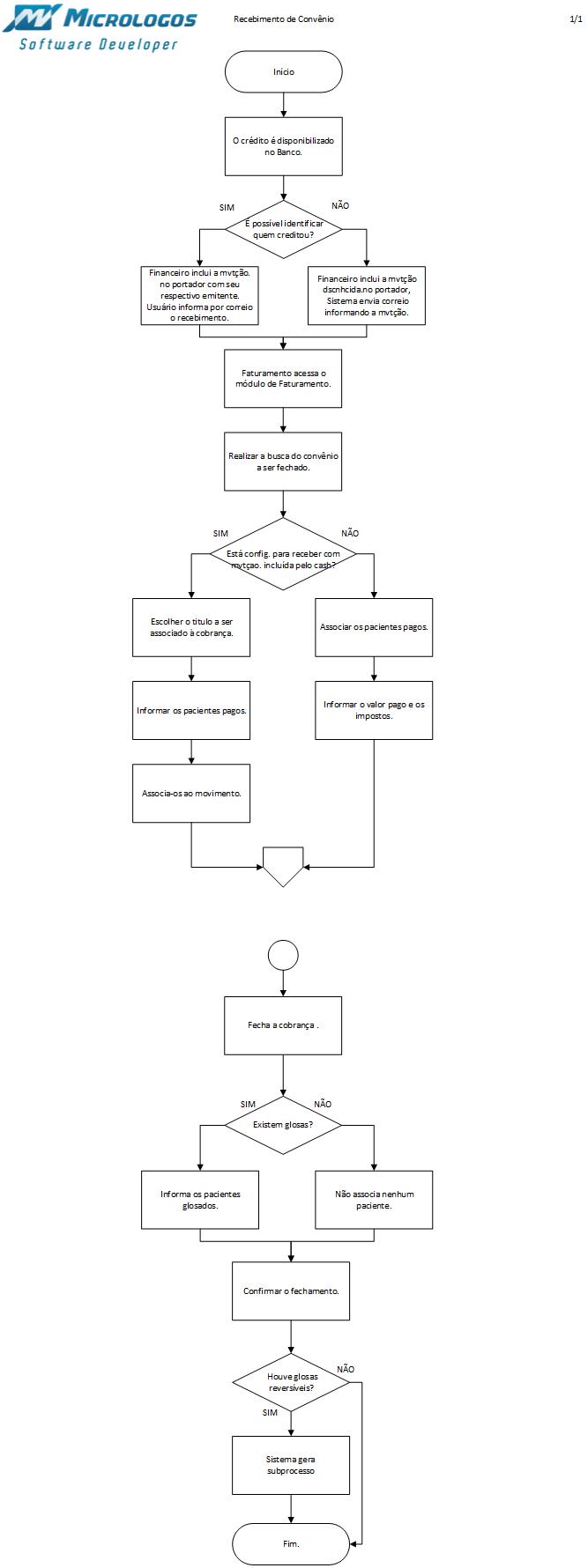
Fluxograma Recebimento Convênios
Página
Discussão
Idioma
Vigiar
Ver histórico
Ver código-fonte
Mais
Páginas afluentes
Link permanente
Informações da página