• Início
  • Aleatório
  • Mudanças recentes
  • Páginas especiais
  • Portal comunitário
  • Preferências
  • Sobre Micrologos Wiki
  • Termo de responsabilidade
Micrologos Wiki
  • Entrar

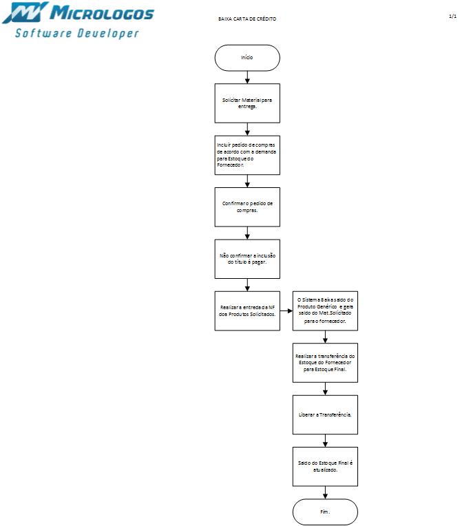
Fluxograma Solicitação de Compras Produto Carta de Crédito

  • Página
  • Discussão
  • Idioma
  • Vigiar
  • Ver histórico
  • Ver código-fonte
    • Páginas afluentes
    • Link permanente
    • Informações da página

Disponível em “https://wiki.micrologos.com.br/index.php?title=Fluxograma_Solicitação_de_Compras_Produto_Carta_de_Crédito&oldid=5357”
Modificado pela última vez em 26 de maio de 2014 às 13h42min

Idiomas

    Esta página não está disponível em outros idiomas.

    Micrologos Wiki
    • Powered by MediaWiki
    • Esta página foi modificada pela última vez em 26 de maio de 2014, às 13h42min.
    • Política de privacidade
    • Sobre Micrologos Wiki
    • Termo de responsabilidade