Sem resumo de edição |
Sem resumo de edição |
||
| Linha 12: | Linha 12: | ||
|colspan=2| [[Genérico - Operacional - do Sistema - Totem/TV]] | |colspan=2| [[Genérico - Operacional - do Sistema - Totem/TV]] | ||
|} | |} | ||
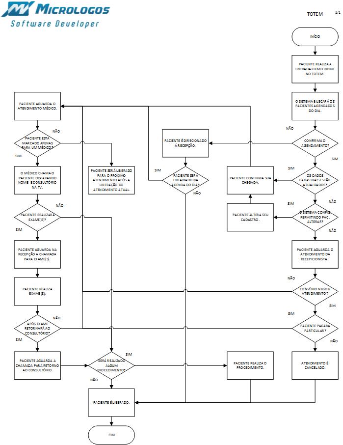
[[Imagem:totemfluxo.jpg]] | |||
'''Ainda está com dúvidas? Entre em contato conosco:''' | '''Ainda está com dúvidas? Entre em contato conosco:''' | ||
'''Sac Remoto''' | '''Sac Remoto''' | ||
'''[[SAC Remoto#|Como abrir um atendimento?]]''' | '''[[SAC Remoto#|Como abrir um atendimento?]]''' | ||
Edição das 15h29min de 23 de maio de 2014
- Definição
- Permite auto atendimento otimizando o tempo e fluxo do paciente na unidade.
| Totem http://www.genialtec.com.br/ | |
| Obs Apenas o Sistema Operacional Windows 7 | |
| Algumas configurações devem ser feitas para a utilização do Totem da forma que o cliente deseja. | |
| Agenda - Operacional - do Sistema - Tela 1 | |
| Genérico - Operacional - do Sistema - Totem/TV |
Ainda está com dúvidas? Entre em contato conosco: Sac Remoto Como abrir um atendimento?
